令和7年度美郷町危険空家解体事業補助金のお知らせ
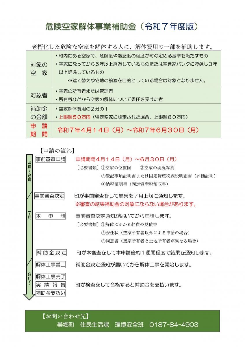
老朽化した危険な空家を解体する人に、解体費用の一部を補助します。
対象の空家
- 町内にある空家で、危険度や迷惑度の程度が町の定める基準を満たすもの
- 空家になってから5年以上経過しているもの、または空き家バンクに登録し3年以上経過しているもの
※建て替えや宅地の譲渡を目的としている場合は対象となりません。
対象者
- 空家の所有者または管理者
- 所有者などから空家の解体について委任をうけた者
補助金の金額
- 空家解体費用の2分の1
- 上限額50万円(特定空家に認定された場合、上限額80万円)
申請期間
令和7年4月14日(月)~令和7年6月30日(月)
申請期間中に事前審査申請書(様式第1号)を提出してください。
申請の流れ
